Skip to content

What does my Media Player Support

We've created an Excel sheet with several tested Media Player devices with info that our community has provided.

We hope this Excel sheet will be helpful for everyone looking for a reliable Media Player device.

Do you see a missing Player/Product? Are you able to provide the needed info? Please join TRaSH Guides Discord

How can I provide info on a missing player? What do I need to provide? - [Click to show/hide]
  • Currently, it's only possible to provide info if the playback is seen in Tautulli.
  • Player or Product that can run the Plex client directly or indirectly (Infuse, Plex Kodi Connect, Plex2Zidoo, etc)
  • Preferably a TV that can do Dolby Vision, but we also need HDR10+ results.
  • Player and Product info can be seen in Tautulli.
  • When doing a playback test for HDR formats provide screenshots of what Tautulli and your TV show, along with whatever other devices you have that show what formats are being used.
  • When doing an audio format test provide screenshots from Tautulli and your AVR.
  • Provide this info in TRaSH Guides Discord in #request-suggestions with a title starting with: Test Media Player <your tested device>

What does the spreadsheet cover

This sheet will only cover Players/Products that can run the Plex client directly or indirectly (Jellyfin/Emby isn't covered yet due to the lack of a proper Tautulli app and feedback/info from users).

Jellyfin/Emby

While these principles are based on Plex and the capabilities of certain devices, the capabilities of these devices also apply to JellyFin and Emby. Assuming that it's possible to do the equivalent streaming method (direct or indirect play) with your media server, the hardware should act the same as if Plex was used.

The following aspects are covered

Does it support the most common HDR formats

The sheet also has notes added for extra info

  • Dolby Vision Profile 5 (does not have an HDR10 baselayer, so it cannot fallback to HDR10)
  • Dolby Vision Profile 7 (DV + HDR10 baselayer, so it can fallback to HDR10)
  • Dolby Vision Profile 8 (DV + HDR10 baselayer, so it can fallback to HDR10)
  • HDR10
  • HDR10+ (HDR10+ has also a HDR10 baselayer, so it can fallback to HDR10)

Which Profile is used by what

  • Profile 5 => WEBDL (Streaming Services)
  • Profile 7 => Untouched Remuxes and BR-DISK
  • Profile 8 => Encodes, Hybrid Remuxes, Hybrid WEBDL, and in some cases standard WEBDL like from Hulu

Does it support audio passthrough in the most common formats

This allows for the best audio quality as the audio signal is not altered or compressed in any way before reaching the AV receiver or soundbar. This is especially important for high-quality audio formats such as Dolby TrueHD or DTS-HD Master Audio.

By using audio passthrough, you can ensure that you are getting the best audio experience possible when watching movies or listening to music through your home theater system. It allows you to take full advantage of the capabilities of your AVR/Soundbar and ensures that you are hearing the audio as it was intended to be heard by the content creators.

Overall, audio passthrough is the ideal way to send audio from your media server to your AV receiver or soundbar for the highest quality audio experience.

  • TrueHD Atmos
  • DTS X
  • DD+ Atmos
  • TrueHD
  • DTS-HD MA
  • FLAC/PCM
  • DD+ (E-AC3)
  • DTS
  • AAC
  • DD (AC3)

Tested Media Players

A lot of results have a note added that provides extra information, such as fallback HDR or audio formats, as well as other information that we've gathered from several sources.


What should I do next with this info

The next thing to do is set up a proper quality profile with the info you gathered from this sheet.

Radarr

How to set up Quality Profiles - Explains how to make the most of Custom Formats and shows some specifics of my configuration. You can use these examples to get an idea of how to set up your preferences.

How to make use of HDR Formats for Radarr

HDR Formats - [Click to show/hide]

HDR

All users with HDR-capable equipment should add the HDR custom format.

This is a catch-all custom format for all HDR-related formats, including those with HDR10 or HDR10+ fallback capabilities, such as DV HDR10 or DV HDR10+.


DV Boost

If you prefer Dolby Vision and have compatible equipment, add the DV Boost custom format. This custom format prioritizes releases containing Dolby Vision over standard HDR releases.

This custom format accepts DV Profile 5 and also upgrades from DV/HDR10/HDR10+ to DV HDR10 or DV HDR10+.

HDR10+ Boost

If you prefer HDR10+ releases and have compatible equipment, add the HDR10+ Boost custom format. This custom format prioritizes releases containing HDR10+ over standard HDR releases.

This custom format also boosts DV HDR10+ releases if you prefer them over DV HDR10.

If you prefer both Dolby Vision and HDR10+, add both boost custom formats!


DV (w/o HDR fallback)

If NOT every device accessing your media server supports Dolby Vision, add the DV (w/o HDR fallback) custom format to ensure maximum compatibility with your setup. This prevents playback issues on devices that don't fully support Dolby Vision.

This also applies to Dolby Vision releases without HDR10 fallback (Profile 5).


Custom Format Score Trash ID
HDR 500 493b6d1dbec3c3364c59d7607f7e3405
DV Boost 1000 b337d6812e06c200ec9a2d3cfa9d20a7
HDR10+ Boost 100 caa37d0df9c348912df1fb1d88f9273a
DV (w/o HDR fallback) -10000 923b6abef9b17f937fab56cfcf89e1f1

Why am I getting purple or green colors? - [Click to show/hide]

Why am I getting purple or green colors?

There are several possible reasons why your TV would show purple or green colors when playing Dolby Vision content.

  1. Unsupported Hardware: Your TV or hardware media player device (Roku, Apple TV, etc) doesn't support Dolby Vision or your hardware media player device doesn't support all the Dolby Vision Profiles. As a result, the device might struggle to produce accurate colors, leading to a purple or green tint.

  2. Incorrect Display Settings: Dolby Vision content often requires specific settings to be enabled on your TV or display device in order to deliver the intended visual experience. If these settings are not configured properly, it can result in the device showing distorted colors (including purple or green hues).

  3. HDMI Compatibility Issues: Sometimes, HDMI cables or ports may not be fully compatible with Dolby Vision. If the media player device is not recognizing the Dolby Vision signal properly, it may fail to process the content correctly, resulting in abnormal color rendering.

To resolve the purple or green color issues when playing Dolby Vision content, you can try the following troubleshooting steps:

  1. Ensure your TV or hardware media player device is Dolby Vision compatible and up-to-date with the latest firmware.
  2. Verify that your TV or display device is set up correctly and has the necessary Dolby Vision settings enabled.
  3. Check the HDMI cables and ensure they can transmit Dolby Vision signals.
Dolby Vision Profiles - [Click to show/hide]

Dolby Vision Profiles

  • Profile 5 (1) - This is what comes with WEB-DL Dolby Vision releases without HDR10 fallback.
    (Incompatible devices will playback with blown out pinks and greens)
  • Profile 7 (2) - This is what comes with UHD Bluray Remuxes and UHD BluRay releases.
    These files will play on an Nvidia Shield Pro (2019), but on most other players will revert to the HDR10 fallback.
  • Profile 8 (3) - This is what comes with (Hybrid) WEB-DL (HULU), Hybrid UHD Remux, and UHD BluRay releases (all of which have HDR10 fallback).
    This works with several mainstream media players.

Apple TV Dolby Vision Limitations - [Click to show/hide]

Plex for Apple TV is only capable of playing Dolby Vision Profiles 5 and 8 correctly if CMv2.9 is being used.
Infuse 7.7.2+ offers expanded support for Dolby Vision Profile 8, including files containing CMv4.0 metadata, samples that were previously playing with a black screen, falling back to HDR10, or various other playback issues. SOURCE
The Dolby Vision Profile and Version of a media file cannot be determined by automation software before downloading it, so when you are using an Apple TV, with or without Infuse, it will always be hit or miss whether the content is compatible or not.
Additionally, it is uncertain whether the Dolby Vision layer will play, fall back to HDR10, or result in a black screen.

  • (1) PLEX for Apple TV and Plex with Infuse will only play profile 5 correctly if CMv2.9 is used.
  • (2) Neither Infuse nor PLEX for Apple TV will deliver real Dolby Vision with Profile 7.
  • (3) PLEX for Apple TV will only play profile 8 correctly if CMv2.9 is used. However, we have also received reports that in some cases, it will fall back to HDR10, or you may encounter a black screen.

    To prevent your TV from incorrectly indicating that it is playing DV follow the steps provided by an Infuse user:
    “With Infuse ensure you set the Extended Dolby Vision settings to Limited (prefer accuracy), convert P8 to P5 (when possible), and play other P8 as HDR (output will switch to either DoVi or HDR depending on the video)”
Dolby Vision Versions - CMv2.9 and CMv4.0 - [Click to show/hide]

There are two versions of Dolby Vision, namely CMv2.9 and CMv4.0. CMv4.0 uses an improved algorithm and a superior tone curve, allowing for better mapping and more controls during the Dolby Vision trim pass process.

More info about the different Dolby Vision Versions: Dolby Vision Versions - CMv2.9 vs. CMv4.0

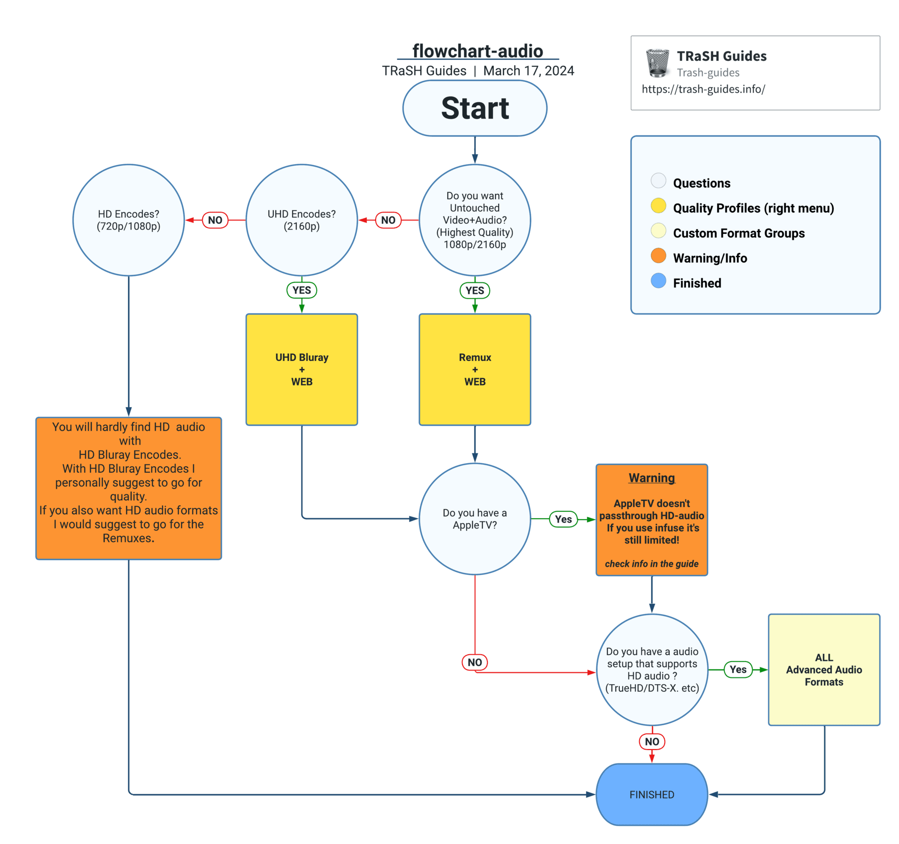
How to make use of Audio Formats for Radarr

Audio (Optional) - [Click to show/hide]

Why should I choose All Audio formats?

  • You have a hardware media player device and an audio setup that supports ALL HD Audio (TrueHD, DTS-X, DTS-HD, etc).

    Apple TV doesn't passthrough HD-audio, If you use infuse, it's still limited!
    Please check I have an Apple TV

  • You've chosen a profile that includes Audio Formats. You should use all the Audio formats with Remuxes/UHD Encodes.

  • You should add ALL the Audio formats - don't leave any of them out!
  • Audio transcoding has a low impact on your server. If your server can't handle audio transcoding, consider choosing another quality profile.
I have an Apple TV - [Click to show/hide]

!Audio Formats Flowchart

  • Passthrough: The preferred method if you have an audio setup (AVR/Soundbar). This mode sends the audio signals without any alteration or processing.
  • Direct Play: The client natively supports the container, video, and audio streams. The Plex server sends the media file as-is to the client, using very little CPU power.
  • Transcode: The client does not support the video and/or audio streams. The Plex server re-encodes the video, audio, or both into a compatible format. Transcoding video uses much CPU power, but transcoding audio uses little to moderate CPU power.
  • Decodes: Decompresses the audio before sending it to your AVR/Soundbar.

partial used source: Infuse FAQ

Am I losing any quality by using LPCM? - [Click to show/hide]
  • No. Since LPCM is a lossless format, using it will result in no loss of quality. What your ears hear will be exactly the same. The only difference is your receiver will recognize the audio stream as PCM instead of Dolby/DTS.
  • LPCM will discard object and spatial metadata. (TrueHD Atmos, DTS-X)

source: Infuse FAQ

Should I block certain audio formats because something in my setup doesn't support it? - [Click to show/hide]

Suppose you have chosen a profile that includes Audio Formats. In that case, lowering the scores or blocking certain audio formats is somewhat pointless since 95% of the Remuxes and UHD Encodes provide HD audio formats such as TrueHD Atmos, TrueHD, and DTS-X.

So you have two options.

  1. Choose another quality profile that doesn't include audio formats, such as HD Bluray + WEB or 2160p WEB-DL.
  2. Accept the limitations of your audio setup (AVR/Soundbar) and/or your hardware media player device.
Which Audio Format should I choose? - [Click to show/hide]

!Audio Formats Flowchart

Custom Format Score Trash ID
TrueHD ATMOS 5000 496f355514737f7d83bf7aa4d24f8169
DTS X 4500 2f22d89048b01681dde8afe203bf2e95
ATMOS (undefined) 3000 417804f7f2c4308c1f4c5d380d4c4475
DD+ ATMOS 3000 1af239278386be2919e1bcee0bde047e
TrueHD 2750 3cafb66171b47f226146a0770576870f
DTS-HD MA 2500 dcf3ec6938fa32445f590a4da84256cd
FLAC 2250 a570d4a0e56a2874b64e5bfa55202a1b
PCM 2250 e7c2fcae07cbada050a0af3357491d7b
DTS-HD HRA 2000 8e109e50e0a0b83a5098b056e13bf6db
DD+ 1750 185f1dd7264c4562b9022d963ac37424
DTS-ES 1500 f9f847ac70a0af62ea4a08280b859636
DTS 1250 1c1a4c5e823891c75bc50380a6866f73
AAC 1000 240770601cc226190c367ef59aba7463
DD 750 c2998bd0d90ed5621d8df281e839436e

Sonarr

How to set up Quality Profiles - Explains how to make the most of Custom Formats and shows some specifics of my configuration. You can use these examples to get an idea of how to set up your preferences.

How to make use of HDR Formats for Sonarr

  • How to set up Quality Profiles - Explains how to make the most of Custom Formats and shows some specifics of my configuration. You can use these examples to get an idea of how to set up your preferences.
HDR Formats - [Click to show/hide]

HDR

All users with HDR-capable equipment should add the HDR custom format.

This is a catch-all custom format for all HDR-related formats, including those with HDR10 or HDR10+ fallback capabilities, such as DV HDR10 or DV HDR10+.


DV Boost

If you prefer Dolby Vision and have compatible equipment, add the DV Boost custom format. This custom format prioritizes releases containing Dolby Vision over standard HDR releases.

This custom format accepts DV Profile 5 and also upgrades from DV/HDR10/HDR10+ to DV HDR10 or DV HDR10+.

HDR10+ Boost

If you prefer HDR10+ releases and have compatible equipment, add the HDR10+ Boost custom format. This custom format prioritizes releases containing HDR10+ over standard HDR releases.

This custom format also boosts DV HDR10+ releases if you prefer them over DV HDR10.

If you prefer both Dolby Vision and HDR10+, add both boost custom formats!


DV (w/o HDR fallback)

If NOT every device accessing your media server supports Dolby Vision, add the DV (w/o HDR fallback) custom format to ensure maximum compatibility with your setup. This prevents playback issues on devices that don't fully support Dolby Vision.

This also applies to Dolby Vision releases without HDR10 fallback (Profile 5).


Custom Format Score Trash ID
HDR 500 505d871304820ba7106b693be6fe4a9e
DV Boost 1000 7c3a61a9c6cb04f52f1544be6d44a026
HDR10+ Boost 100 0c4b99df9206d2cfac3c05ab897dd62a
DV (w/o HDR fallback) -10000 9b27ab6498ec0f31a3353992e19434ca

Why am I getting purple or green colors? - [Click to show/hide]

Why am I getting purple or green colors?

There are several possible reasons why your TV would show purple or green colors when playing Dolby Vision content.

  1. Unsupported Hardware: Your TV or hardware media player device (Roku, Apple TV, etc) doesn't support Dolby Vision or your hardware media player device doesn't support all the Dolby Vision Profiles. As a result, the device might struggle to produce accurate colors, leading to a purple or green tint.

  2. Incorrect Display Settings: Dolby Vision content often requires specific settings to be enabled on your TV or display device in order to deliver the intended visual experience. If these settings are not configured properly, it can result in the device showing distorted colors (including purple or green hues).

  3. HDMI Compatibility Issues: Sometimes, HDMI cables or ports may not be fully compatible with Dolby Vision. If the media player device is not recognizing the Dolby Vision signal properly, it may fail to process the content correctly, resulting in abnormal color rendering.

To resolve the purple or green color issues when playing Dolby Vision content, you can try the following troubleshooting steps:

  1. Ensure your TV or hardware media player device is Dolby Vision compatible and up-to-date with the latest firmware.
  2. Verify that your TV or display device is set up correctly and has the necessary Dolby Vision settings enabled.
  3. Check the HDMI cables and ensure they can transmit Dolby Vision signals.
Dolby Vision Profiles - [Click to show/hide]

Dolby Vision Profiles

  • Profile 5 (1) - This is what comes with WEB-DL Dolby Vision releases without HDR10 fallback.
    (Incompatible devices will playback with blown out pinks and greens)
  • Profile 7 (2) - This is what comes with UHD Bluray Remuxes and UHD BluRay releases.
    These files will play on an Nvidia Shield Pro (2019), but on most other players will revert to the HDR10 fallback.
  • Profile 8 (3) - This is what comes with (Hybrid) WEB-DL (HULU), Hybrid UHD Remux, and UHD BluRay releases (all of which have HDR10 fallback).
    This works with several mainstream media players.

Apple TV Dolby Vision Limitations - [Click to show/hide]

Plex for Apple TV is only capable of playing Dolby Vision Profiles 5 and 8 correctly if CMv2.9 is being used.
Infuse 7.7.2+ offers expanded support for Dolby Vision Profile 8, including files containing CMv4.0 metadata, samples that were previously playing with a black screen, falling back to HDR10, or various other playback issues. SOURCE
The Dolby Vision Profile and Version of a media file cannot be determined by automation software before downloading it, so when you are using an Apple TV, with or without Infuse, it will always be hit or miss whether the content is compatible or not.
Additionally, it is uncertain whether the Dolby Vision layer will play, fall back to HDR10, or result in a black screen.

  • (1) PLEX for Apple TV and Plex with Infuse will only play profile 5 correctly if CMv2.9 is used.
  • (2) Neither Infuse nor PLEX for Apple TV will deliver real Dolby Vision with Profile 7.
  • (3) PLEX for Apple TV will only play profile 8 correctly if CMv2.9 is used. However, we have also received reports that in some cases, it will fall back to HDR10, or you may encounter a black screen.

    To prevent your TV from incorrectly indicating that it is playing DV follow the steps provided by an Infuse user:
    “With Infuse ensure you set the Extended Dolby Vision settings to Limited (prefer accuracy), convert P8 to P5 (when possible), and play other P8 as HDR (output will switch to either DoVi or HDR depending on the video)”
Dolby Vision Versions - CMv2.9 and CMv4.0 - [Click to show/hide]

There are two versions of Dolby Vision, namely CMv2.9 and CMv4.0. CMv4.0 uses an improved algorithm and a superior tone curve, allowing for better mapping and more controls during the Dolby Vision trim pass process.

More info about the different Dolby Vision Versions: Dolby Vision Versions - CMv2.9 vs. CMv4.0

How to make use of Audio Formats for Sonarr

At the moment, we've decided not to add Audio Formats Custom Formats to the WEB profile. You will hardly find HD audio with WEB-DL (Most newer WEBDL will have Atmos). If you also want HD audio formats, we would suggest going for Remuxes.


Questions or Suggestions?

If you have questions or suggestions, click the button below to join our Discord server.

Click For Support
Discord chat